Introduction:
People used to share most of their time on mobile devices like smartphones and tablets for various purposes, including sheer entertainment with digital games. Therefore, the mobile game category experiences the highest download rate in all mobile app marketplaces. According to app marketplace statistics, almost half of marketplace revenue comes from gaming apps. Various monetization tactics have made the mobile game industry a billion-dollar industry and attract huge investment. Therefore, pro game developers willingly share the secrets of mobile game app development to grab the attention of gamers and engage players for a long but refrain from sharing which monetization model or strategy will bring the highest revenue for a long duration. Being a pro game developer in an avid mobile game development team at SysBunny, I have decided to reveal those mobile game monetization secrets.
Mobile Game Monetization
What is it, and why we need it?
It is a process of making money out of a mobile game in the market. Having an obvious mobile game monetization strategy in place right before the beginning of mobile game app development is essential. None like to invest money, time, and resources behind a mobile game app development, which is an intricate process demanding the advanced technologies, tools, infrastructure, and talents to assure game app success. Therefore, extracting maximum revenue out of a mobile game should be a goal of game app development.Planning Mobile Game Monetization Strategy
Web developers used to take pride in our design and code but hardly demonstrate how we have enabled the product and owner to earn a lot of money. Many monetization models need upfront care right from the game app conceptualization stage and demand extensive planning throughout the designing and development process. In due course, mobile game developers must have enough knowledge and experience to implement the various game app, monetization models. So, let’s know it.Learning Mobile Game App Monetization Models
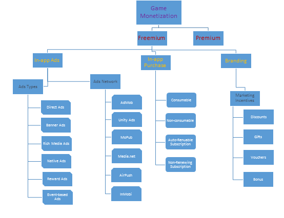
The following chart may help you to understand the most applied mobile game app monetization models. You can get details of it in the following sections.
Mobile Game App Monetization Models
Once you start thinking about game app monetization models, you will have two major options:- Premium or paid game app
- Fermium or free of charge game app
Premium Mobile Game App
The premium model is a straightforward monetization strategy that enables you to earn decent revenue easily and quickly. After a thorough investigation, you must decide an appropriate price of the app considering your mobile game niche, quality of the game app, and viability of your gaming concept. Paid mobile games require intensive marketing campaigns, and revenue stream depends on the uniqueness of game ideas and interests of game players.Freemium Mobile Game App
Out of the top 200 game apps in the market, only half a dozen are belong to a paid category, while most of them are freemium apps with different revenue models. The word ‘Free’ is the most attractive and sentimental in the market. It immediately tempts game players to download the game and install it to test it. Therefore, freemium games substantially cut the marketing budget. It automatically attracts the traffic and only needs mild efforts to gain the attention of game players on the web and elsewhere at first glance.Revenue Models in Freemium Game App Monetization
There are three types of revenue models prevailing in the mobile game market.- In-app Ads
- In-app Purchases
- Branding
#1- In-app Advertisements
Just like paid ads working on the web in websites, social networking sites, and various web applications/portals, mobile ads also are a reality. Check the figures given below:- In-app ads grabbed 80% of impressions
- It has garnered average CTR (Click Through Rates) nearly 2.8x higher than mobile browsers
- Similarly, in-app ads have average eCPM about 2.5x higher than mobile browsers
In-app Mobile Game Ads Types
There are various types of in-app ads are prevailing in the market and successfully generate significant revenues, such as:- Direct Ads– It is based on the contract you have signed with Ad sponsors or how you cross-promoting your games within other platforms.
- Banner Ads– It is featuring relevant texts and images and displays on the top or bottom of app screens to attract taps.
- Rich Media Ads– Today multimedia content like audio, video, and animations are getting immediate attention, and big viewership and mobile-friendly formats are available to provide excellent user experiences.
- Native Ads– It is an ad that integrated into native mobile UIs and offers seamless ads experiences.
- Reward Ads– It is for in-app game exchanges like coins, items, offers, upgrades or levels, and much more to encourage players to hit more targets and keep engaged with games for longer.
- Event-Based Ads– When an event takes place that triggers certain points in the game and rewarding users with some in-app rewards
In-app Mobile Game Ads Networks
In-app mobile ads technologies are advancing over the time and ads service providers offering their services at highly competitive rates with decent ROI. Following ads networks are worth to mention here.- MoPub
- AdMob
- net
- AirPush
- Unity Ads
- InMobi
- StartApp
- MobAds
- Chartboost
#2- In-app Purchases
According to a statistic, iPhonegame apps drew $10 billion game revenue from the market, and out of it, in-app purchases account for more than 70% of revenue. It indicates the importance of the in-app purchase model in-game monetization strategy. In-app purchases are a business plan to sell physical goods in exchange for virtual goods or sell only virtual goods to hit game targets like user engagements and user retention. It may be an extension of the virtual life of game characters, game currencies, game accessories, or gems in the game. There are four categories of in-app purchases.- Consumable
- Non-consumable
- Auto-renewable subscriptions
- Non-renewing subscription
Consumable
It used to apply in a game once only, and once it depleted, you can buy it again. Thus, it ensures a small but streaming revenue.Non-consumable
It is in-game items that you can purchase once and never expire. For instance, buying an additional filter in the game.Auto-renewable Subscriptions
Subscription or paywall model applies to the in-app purchase model by provisioning automatic renewal of subscription once the user hits defined game goals. The subscription may be for an online magazine, newspaper, updated content, or cloud storage access through mobiles. If gamers like the product/content you promote through a subscription model with in-app purchases, they can repeatedly continue unless they cancel it.Non-renewing Subscription
A paywall or subscription model is applicable in some games but for a limited period or access to content/services. Such limited subscriptions are non-renewable, and game players have to go to original content or service providing an app for renewal.#3- In-app Branding
Some game applications have developed with sole branding purposes instead of earning any money out of it. Such marketing purpose games also fall in-app monetization strategy, and mobile game developers have to take care of various marketing incentives delivered via the game app. For example,- Bonus
- Discount
- Vouchers
- Gifts or gift cards on various occasions
